Unterwegs, lernen und lehren
für eine Welt im Wandel
AKTUELL
AGENDA
Rückblick auf eine Generalversammlung in Bewegung
Am Sonntag, dem 15. März, fand in Neuenburg die Generalversammlung des Vereins «Die Pfade des Wissens - Schweiz» statt, um eine Bilanz des vergangenen Jahres zu ziehen und Entscheidungen zur Vereinsführung zu treffen. Zwischen aktiver Beteiligung der Mitglieder und...
Lust, die Pfade des Wissens zu erkunden? Anmeldungen sind jetzt möglich!
Es ist soweit! Die Anmeldungen für Wanderlernende sind ab jetzt bis zum 15. Juli 2026 möglich. Sich als Wanderlernende auf die Pfade des Wissens zu engagieren bedeutet, sich für einen Weg zu entscheiden. Einen Weg, um von Fachleuten aus Berufen zu lernen, die eng mit...
ÜBER UNS
Das Projekt „Die Pfade des Wissens” wurde vom Forstingenieur, Autor und Referenten Ernst Zürcher ins Leben gerufen und reifte im Laufe seiner Begegnungen, zuerst in Frankreich, dann in der Schweiz. In der Schweiz wurde das Projekt 2021 dank der Initiative der Stiftung Zoein, die sich für den ökologischen und sozialen Wandel einsetzt, und ihrer Präsidentin Sophie Swaton in Gang gebracht. Die Gründung des Vereins Die Pfade des Wissens – Schweiz im Jahr 2022 konkretisiert diese Initiative und führt zu einer innovativen Partnerschaft. Die Koordination des Projekts übernimmt die Stiftung Zoein, die neben finanzieller Unterstützung auch ihre methodische Erfahrung in der Aktionsforschung und ihr solides Partnernetzwerk einbringt. Der Verein Die Pfade des Wissens – Schweiz, der sich aus engagierten Freiwilligen zusammensetzt, stärkt und entwickelt das Netzwerk vor Ort und leistet einen wesentlichen Beitrag zu den verschiedenen Aktivitäten im Zusammenhang mit dem Projekt sowie zur Organisation von Veranstaltungen.
Inspiriert von den jahrtausendealten Modellen der Wanderschaft und des Pilgerns bieten die Pfade des Wissens interessierten Personen die Möglichkeit an, eine Reise zu Fuss zu unternehmen, auf der sie von verschiedenen Wissensvermittlern lernen. Diese sind bereit ihr Wissen, ihre Praktiken, ihr Know-how und ihre Sozial- und Selbstkompetenzen weiterzugeben, welche für den nachhaltigen Wandel notwendig sind. Das Projekt ermöglicht es somit, bestehende Antworten auf aktuelle ökologische und soziale Herausforderungen zu erproben.
Nach einem ersten Test in kleinem Massstab im Jahr 2023 wurde 2024 und 2025 ein Pilotprojekt im Jurabogen gestartet. Die Initiative wird 2026 mit Orte in den Kantonen Jura, Bern, Neuenburg, Waadt, Genf und Freiburg fortgesetzt, mit dem Ziel, das Netzwerk schrittweise auf nationaler Ebene auszubauen. Die nächste Saison der Pfade des Wissens findet von Juni bis Oktober 2026 statt. Erfahren Sie unten, wie Sie sich anmelden können!
MITMACHEN
Das Abenteuer der Pfade des Wissens geht 2026 weiter! Begleiten Sie uns ein Stück auf diesem Weg? Es bieten sich Ihnen mehrere Möglichkeiten:
WERDE WANDERLERNENDE*R
Die Wanderlernende planen ihre eigene Lernroute mit Hilfe der Organisation. Sie treffen sich mit Wissensvermittlelnde, um deren Alltag zu teilen (über mehere Tage oder Wochen hinweg) und von ihnen ökologische Praktiken zu erlernen. Es wird empfohlen, zu Fuss zu gehen.
Es handelt sich in der Regel um volljährige Personen. Mit dem Einverständnis der Wissensvermittelnden können auch begleitete Kinder am Projekt teilnehmen.
Für weitere Informationen, lesen Sie die Informationsbroschüre für die Wanderlernenden.
Entdecken Sie unten die Tätigkeitsbereiche der Wissensvermittler*innen.
Anmeldungen:
Die Anmeldungen sind bis zum 15. Juli 2026 für Lernrouten zwischen Juni und Oktober möglich!
Um sich anzumelden, lesen Sie bitte die obenstehende Informationsbroschüre und füllen Sie dieses Formular aus. Sie werden anschliessend telefonisch kontaktiert.
WERDE WISSENSVERMITTLER*IN
Wissensvermittler*innen sind Menschen, die von ihrem Beruf begeistert sind, Wanderlernende empfangen, sie begleiten und ihr Wissen mit ihnen teilen. Sie üben eine Vielzahl von nachhaltigen Berufen in verschiedenen Bereichen aus: Agrarökologie, Handwerk, Imkerei, Bäckerei, Lebensmittelkonservierung, Aktivitäten in der Natur…
Sind Sie daran interessiert, Wissensvermittler*in zu werden?
Lesen Sie die Informationsbroschüre für Wissensvermittler*innen und nehmen Sie Kontakt mit uns auf.
Kennen Sie Personen, die daran interessiert sein könnten, Wissensvermittler*in zu werden? Zögern Sie nicht, ihnen von dem Projekt zu erzählen und uns zu verbinden!
WERDE UNTERSTÜTZER*IN ODER GÖNNER*IN
Unterstützende und Gönner*innen sind alle anderen Personen, die auf die eine oder andere Weise zum Netzwerk beitragen: zum Beispiel indem sie eine Unterkunft, eine Mahlzeit oder eine Bibliothek anbieten oder eine Sprache einem Wanderlernenden beibringen. Es besteht auch die Möglichkeit den Verein durch Zahlung des Mitgliederbeitrags zu unterstützen oder potenziellen Wissensvermittelnden von diesem Projekt zu erzählen.
Sie möchten Mitglied werden? Willkommen! Bitte kontaktieren Sie uns und bezahlen Sie Ihren Beitrag wie unten beschrieben.
Sind Sie bereit, Wanderlernende auf der Durchreise aufzunehmen? Toll! Dann kontaktieren Sie uns bitte!
Möchten Sie das Projekt mit einer Spende unterstützen? Wir freuen uns darüber! Unsere Bankverbindung finden Sie hier.
Möchten Sie etwas Zeit und Energie für die Initiative aufbringen? Gerne! Kontaktieren Sie uns, um die Möglichkeiten zu besprechen.
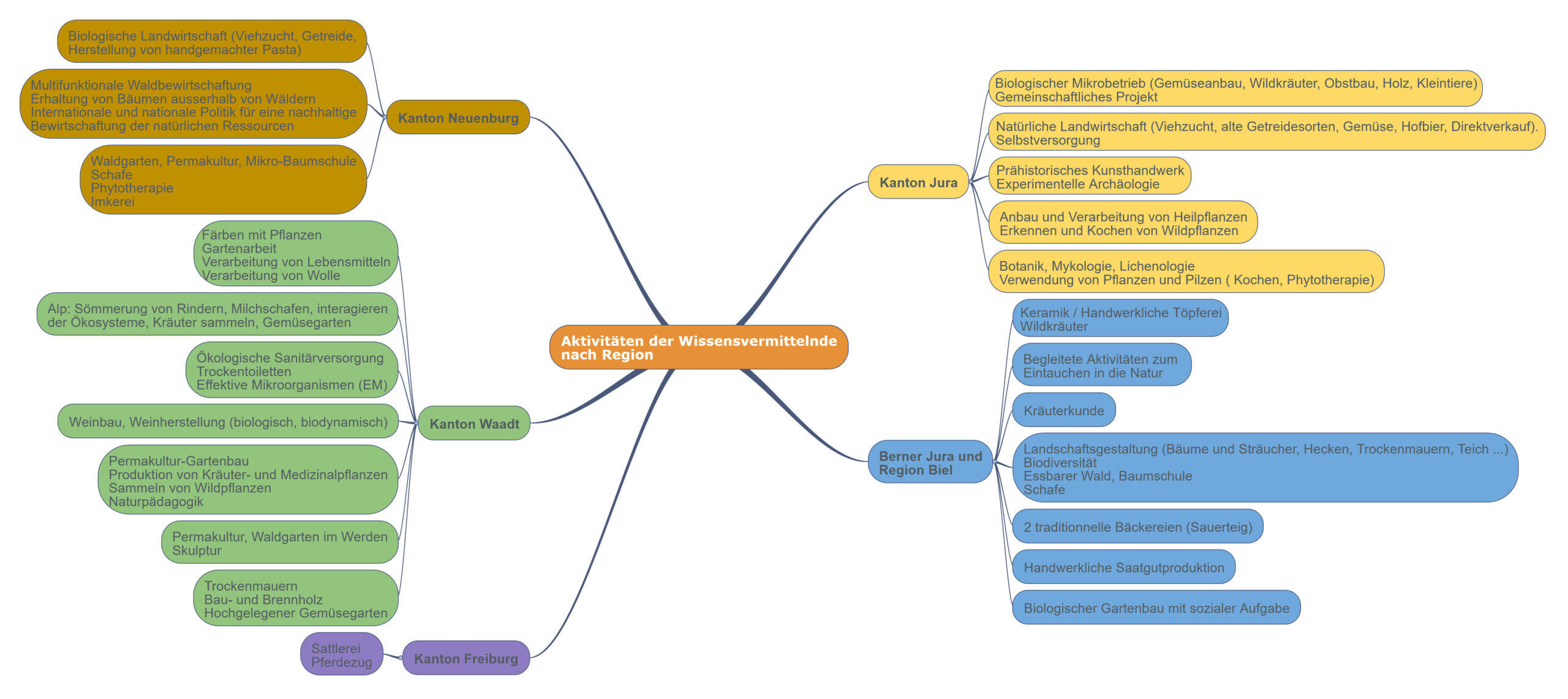
TÄTIGKEITSBEREICHE
Entdecken Sie unten die vielfältigen Tätigkeitsbereiche der Wissensvermittelnde 2026 nach Regionen. Um die Möglichkeit zu haben, diese verschiedenen Bereiche zu entdecken und zu erlernen und die Kontaktdaten der Wissensvermittler*innen zu erhalten, werden Sie Wanderlernende*r! Klicken Sie auf das Bild, um es grösser zu sehen oder sehen Sie sich die Liste der Tätigkeitsbereiche an.
ERFAHRUNGSBERICHTE (AUF FRANZÖSISCH)
Das Reisetagebuch von Magali, Wanderlernende 2025
Paul, 24 ans
Parcours de 3 séjours : ferme agroécologique, accompagnateur en montagne, garde-génisse
Déplacements à vélo
« C’est une réelle chance d’avoir pu participer à ces Sentiers des Savoirs. La connaissance de telles activités non-loin de chez soi est réellement inspirante pour avoir la force de créer soi-même un endroit qui nous correspond. »
Maxime, 35 ans
Parcours de 4 séjours : potière, herboristes, ferme agroécologique, accompagnateur en montagne
Déplacements à pied
« Chacune des rencontres fut merveilleuse. »
« On se sent parmi des passeurs de savoir de qualité. »
« D’autres portes sont désormais ouvertes. »
Sandy, 24 ans
Parcours de 2 séjours : garde-génisse, potière
Déplacements en transports publics et à pied
« Faire moi-même me permet de mieux comprendre. Parce que je fais des « erreurs » : laisser des bordures sur le moule, qu’il faut ensuite découper et lisser (ça fait perdre du temps). Parce que je sens la pâte sous mes doigts qui réagit à chaque pression. »
Entdecken Sie andere Erfahrungsberichte hier, sowie auch die Erfahrungen von Sandy und Marie in einem Video!
Tauchen Sie ebenfalls in die Welt zweier Orte der Wissensvermittlung ein, anhand der folgenden Geschichten, die auf der Website des Réseau Transition Suisse Romande erschienen sind (auch auf Französisch…):
FOTOALBUM 2025
BEWERTUNG DES PILOTPROJEKTS
Die erste Phase des Pilotprojekts der Pfade des Wissens fand zwischen Juli und Oktober 2024 im Jurabogen statt. Entdecken Sie hier die von der Stiftung Zoein durchgeführte Evaluation 2024. Sie beleuchtet die Werdegänge der Teilnehmenden, den Reichtum des geteilten Wissens und die Entwicklungsmöglichkeiten, um diese schöne Dynamik noch weiter zu stärken.
Im Jahr 2025 fand die zweite Phase des Pilotprojekts statt. Rund 25 Wissensvermittelnden haben sich zur Verfügung gestellt, um etwa 30 Wanderlernenden aufzunehmen. Die Bewertung wird demnächst veröffentlicht.
AUF INTERNATIONALER EBENE
Das Projekt «Die Pfade des Wissens» existiert ebenfalls:
– In Frankreich: www.sentiers-des-savoirs.fr
– In Deutschland: www.die-pfade-des-wissens.de
VIDEOS (AUF FRANZÖSISCH)
MEDIEN
– Artikel Marcher, découvrir et apprendre, La Broye, 24. April 2025
– Artikel Sur les routes de nos régions (2. Teil), La Région, 20. März 2025
– Video Les Sentiers des Savoirs : Cheminer vers le monde nouveau !, Cara.news (Les rencontres de Cara), 2. Januar 2025
– Sendung Main dans la main sur les sentiers des savoirs (Côté Jardin), RTS, 22. Dezember 2024
– Artikel Des passeurs de savoirs autour du bois, Le Journal du Jura, 12. November 2024
– Artikel Ils sillonnent le Jura à pied à la découverte de métiers durables, Terre & Nature, 2. November 2023
– Sendung „A votre service“: Les sentiers des Savoirs, avec Agnès Leonetti et Franco Gamarra, RJB, 15. Februar 2023
– Reportage Des sentiers pour découvrir le savoir des artisans, Canal Alpha, 15. Januar 2023
– Artikel Transmettre le savoir-faire et le savoir-être, Le Journal du Jura, 12. Januar 2023
– Artikel Mettre en lumière des savoirs, Spectrum, 4. Oktober 2022
MITGLIED WERDEN
Um Mitglied zu werden, genügt es, mit uns Kontakt aufzunehmen und den Jahresbeitrag zu bezahlen (per Banküberweisung mit Hilfe des Einzahlungsscheins).
- Einzelmitglieder: CHF 80
- Familienmitglieder / Paare: CHF 120
- Kollektivmitglieder / Organisationen: ab CHF 160
- Ehrenmitglieder: CHF 10
Warum Mitglied werden?
Neben der Unterstützung eines grossartigen Projekts, dem Beitritt zu einem tollen Netzwerk und dem Stimmrecht bei der Generalversammlung profitieren Sie als Mitglied auch von Rabatten bei unseren Veranstaltungen.
EINE SPENDE MACHEN
Über eine Spende würden wir uns sehr freuen.
Unsere Bankverbindung:
IBAN
CH10 0839 0039 1340 1000 2
Die Pfade des Wissens – Schweiz
Schützengasse 56
2502 Biel/Bienne
Sie können auch den Einzahlungsschein herunterladen.
Wofür wird Ihre Spende verwendet? Finanzielle Mittel sind für den reibungslosen Ablauf des Projekts in vielerlei Hinsicht nützlich! Hier eine nicht vollständige Liste: Entschädigung für Wissensvermittler*innen, Unterstützung für Wanderlernende mit geringem Einkommen, Aufträge für bestimmte Aufgaben, Kommunikationsmittel …
kONTAKTIEREN SIE UNS
Für weitere Informationen können Sie uns gerne kontaktieren !
077 461 69 94
(Dienstag und Mittwoch den ganzen Tag, Donnerstagvormittag)









